

西安石油大学是西北地区惟一一所以石油石化为特色的多科性普通高等学校,是陕西省人民政府和国家三大石油公司共建院校、陕西省高水平大学建设院校、中国政府奖学金来华留学生自主招生院校。

近年来,西安石油大学加快构建网信新发展格局,于2012年建设了第一版门户,陆续上线了一批校务服务,然而复杂的业务逻辑,多平台办理的问题接踵而至……
随着信息技术和社会的发展,国家对信息化提出了越来越高的要求,为满足师生“一门入、一站办、一平台”的信息化诉求,学校通过广泛调研、意见征询,在2021年底升级重构了符合学校自身特色的一网通办平台,目前已上线运行半年。


“2022年4月,学校网络安全与信息化工作领导小组副组长、副校长张荣军主持召开了2022年度信息化项目建设工作协调会,会议上提到:近年来,学校加快构建网信新发展格局,聚焦师生需求和学校发展实际,以信息系统建设和数据融合应用为抓手,统筹推进人事系统、教务系统、融合服务门户、网上办事大厅等业务系统和平台建设,学校网信工作能力水平不断提升,师生获得感不断增强。”(图文引用自西安石油大学学校新闻)

学校以“融”的理念倾力打造的一网通办平台,解决了“让师生少跑腿或不跑腿,数据多跑路”的业务线上办理。

△西安石油大学一网通办平台首页
目前已围绕3大校区10余个部门院系,累积在PC端上架100余项流程服务,从“纸上”转到“线上”,欲将校园服务“一网打尽”。
一网通办平台作为校园师生用户与学校信息化链接的枢纽,是学校信息化建设成果的示范高地,目的是解决管理侧的深化改革和优化,通过流程再造促进理念、服务、层次、考核、绩效再造,提高“师生满意度”、”让师生更多获得感“。


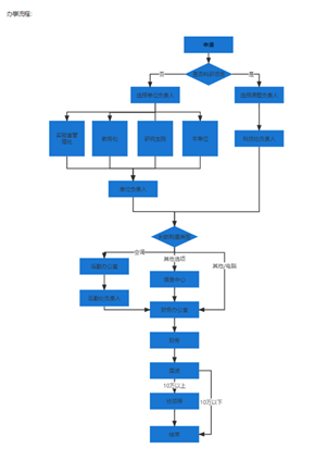
这里以“仪器设备采购申请流程”为例,经过校方调研,对流程进行了再造,构建了横跨申请人所在部门,学校科技处、资产处、财务处的申请流程,全部环节线上审批流转,通过流程解耦原业务系统,删减了许多办理环节,提高了各个部门的办理效率,日前办理达到1000+人次。
△web门户
指导师生线上办事,指尖办事。为满足师生移动办公需求,学校还建设了微门户、app门户及web移动门户,不需再学习一套系统,也不需要登录电脑,通过手机操作就能完成事务办理,多端呈现的方式,让师生用户各取所需。
以“以师生服务为中心”,平台统一集成了日程、待办、服务、资讯等信息,还涵盖了个人中心、统一检索、待办、业务卡片、应用汇聚、分栏资讯和业务直通车等。
多业务直连,平台通过统一身份认证实现单点登录,师生访客只需一次登录,即可在业务直通车板块完成跳转,方便快捷。

△业务直通车
多待办直看,门户界面优先呈现的是个人与待办中心,一卡通、工资、图书、邮件这四大系统则以卡片的形式呈现,直观醒目。

△个人中心+待办中心
多资讯聚合,内外网资讯经过统一采集,集中呈现到一网通办门户上,按照通知公告、基层动态、学术报告、师生风采、学校新闻等多种分类呈现全校资讯,“一网扫进”。

△资讯中心

5月17日,为加快推进教育现代化,支撑陕西教育高质量发展,陕西省发布了《陕西省教育网络安全和信息化“十四五”规划》。《规划》中提出,到2025年,陕西教育数字化转型工作取得重要进展,实现教育环境新优化、教育治理新突破、教育资源新供给、教育模式新变革、信息素养新提升、网络安全更稳固,以信息化支撑引领教育现代化和高质量发展。
随着5月份《陕西省教育网络安全和信息化“十四五”规划》的新鲜出炉,西安石油大学在“十四五”时期,加快落实推进教育现代化建设已有了明确的风向标。伴随着一网通办平台在校园中的深入普及,近半年已让师生用户的服务体验有了明显提升。
服务无止境,未来,一网通办正努力转向让师生用户“一件事一起办一次办”的高阶服务平台,从管理端强化业务与数据的融合,跨区域、跨组织、跨层级,共同服务好师生一件事。


